북경이공대학교
학교 소개
⛔ 개교 : 1940년 ⛔ 2026년 중국대학순위(4년제 약 1,000개) : 전체 21위 ⛔ 학생 수 : 학부생 약 17,000명 / 대학원생 약 18,000명 / 유학생 약 2,000명 ⛔ 유학생 추천 전공 : 인공지능, 컴퓨터과학기술(中), 데이터과학 및 빅데이트 기술 등
|
2026년도 9월학기 본과입학
입학조건 | - 고졸이상 - 만 18세 ~ 만 25세 - HSK 5급 180점 이상 - CSCA 성적소지자 - 영어로 수업하는 전공 지원자의 경우 IESTS 6.0 이상 혹은 TOEFL 85점 이상 혹은 동등 성적 필요 | ||||
신청마감 | 2026년 6월 1일 | ||||
입학시험 | 서류전형 합격자에 한하여 화상면접 | ||||
| 준비서류 | ① 여권사본 ② 여권용 사진 3장 ③ 고등학교 졸업증명(영문) ④ 고등학교 성적증명(영문) ⑤ HSK 성적 사본 ⑥ CSCA 성적표 ⑦ 개인진술서 및 학습계획서(1000자 이상) ⑧ 신체검사서 ⑨ 은행잔고증명 ⑩ 무범죄기록증명 ⑪기타 개인 수상경력 증명(있는 경우 제출) ※ 신청자 상황에 따라 추가적으로 보충자료를 요구 할 수 있음 | ||||
학비 및 기타 비용 (1년/ 元) | 학비 | 등록비 | 교재비 | 보험료 | 합계 |
23000 | 600 | 실비 | 800 | 24400 | |
비고 | - 합격 후 학비보증금 납부 - 장학금 제도가 잘 되어 있음 | ||||
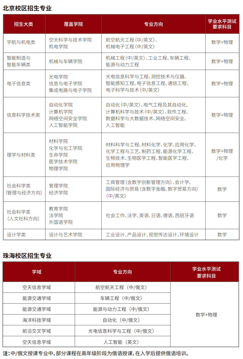
2026년도 본과개설전공
기숙사 정보
| 숙사 종류 | 유형 | 금액(월) | 방 안 시설 | 공용 시설 |
| 中关村 校区 | 4인실 | 900元 | 화장실, 책상, 옷장, 침대, 에어컨, 냉장고 | 주방, 세탁기 |
| 3인실 | 1200元 | |||
| 2인실 | 1350元 | |||
| 良乡校区 (교내) | 2인실 | 900元 | 화장실, 책상, 옷장, 침대, 에어컨, 화장실, 냉장고 | 주방, 세탁기 |
| 3인실 | 700元 | |||
| 4인실 | 500元 | |||
| 良乡校区 (교외) | 2인실 | 900元 | 화장실, 책상, 옷장, 침대, 에어컨, 화장실 | 세탁기 |
| 4인실 | 500元 | |||
| 관련정보 | 기숙사비 | - 1학기 일시 납부 | ||
| 기숙사 보증금 | - 1000元 | |||
| 열쇠 보증금 | - 50元 | |||
| 인터넷 | - 유료 | |||
| 전기세 | - 60도 무료 (초과 시 개별 충전) | |||
| 수도세 | - 무료 | |||
| 세탁기(유료) | - 1회 4元 | |||
이불구매 | - 350元 | |||
학교 소개
⛔ 개교 : 1940년
⛔ 2026년도 중국대학순위(4년제 약 1,000개) : 전체 21위
⛔ 학생 수 : 학부생 약 17,000명 / 대학원생 약 18,000명 / 유학생 약 2,000명
⛔ 유학생 추천 전공 : 인공지능, 컴퓨터과학기술(中), 데이터과학 및 빅데이트
기술 등
2026년도 9월학기 본과입학
입학조건 | - 고졸이상 - 만 18세 ~ 만 25세 - HSK 5급 180점 이상 - CSCA 성적소지자 - 영어로 수업하는 전공 지원자의 경우 IESTS 6.0 이상 혹은 TOEFL 85점 이상 혹은 동등 성적 필요 | ||||
신청마감 | 2026년 6월 1일 | ||||
입학시험 | - 서류전형 - 화상면접 | ||||
준비서류 | ① 여권사본 ② 여권용 사진 3장 ③ 고등학교 졸업증명(영문) ④ 고등학교 성적증명(영문) ⑤ HSK 성적 사본 ⑥ 개인진술 및 학습계획서(1000자 이상) ⑦ 신체검사서 ⑧ 은행잔고증명 ⑨ 무범죄기록증명 ⑩ 기타 개인 수상경력 증명(있는 경우 제출) ※ 신청자 상황에 따라 추가적으로 보충자료를 요구 할 수 있음 | ||||
학비 및 기타 비용 (1년) | 학비 | 등록비 | 교재비 | 보험료 | 합계 |
23000元 | 600元 | 실비 | 800元 | 24400元 | |
비고 | - 합격 후 학비보증금 납부 - 장학금 제도가 잘 되어 있음 | ||||
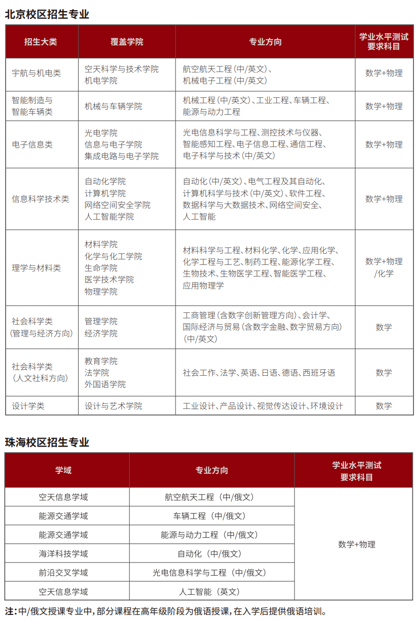
2026년도 본과개설전공
기숙사 정보
| 기숙사 종류 | 유형 | 금액(월) | 방 안 시설 | 공용 시설 |
| 中关村校区 | 4인 2실 | 900元 | 화장실, 책상, 옷장, 침대, 에어컨, 냉장고 | 주방, 세탁기 |
| 3인실 | 1200元 | |||
| 2인실 | 1350元 | |||
| 良乡校区(본과 - 교내) | 2인실 | 900元 | 화장실, 책상, 옷장, 침대, 에어컨, 화장실, 냉장고 | 주방, 세탁기 |
| 3인실 | 700元 | |||
| 4인실 | 500元 | |||
| 良乡校区(본과 - 교외) | 2인실 | 900元 | 화장실, 책상, 옷장, 침대, 에어컨, 화장실 | 세탁기 |
| 4인실 | 500元 | |||
| 관련정보 | 기숙사비 | - 1학기 일시 납부 | ||
| 기숙사 보증금 | - 1000元 | |||
| 열쇠 보증금 | - 50元 | |||
| 인터넷 | - 유료 | |||
| 전기세 | - 60도 무료(초과 시 개별 충전) | |||
| 수도세 | - 무료 | |||
| 세탁기(유료) | - 1회 4元 | |||
이불구매 | - 350元 | |||